Noise & Stochastic Integration

Add stochastic noise to simulations for more realistic brain dynamics.

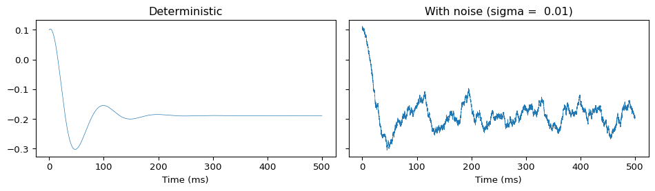
Adding Noise

from tvbo import Dynamics, SimulationExperiment, Noise

model = Dynamics.from_db("Generic2dOscillator")

# Deterministic
exp_det = SimulationExperiment(dynamics=model)
exp_det.integration.duration = 500
res_det = exp_det.run()

# Stochastic — add Gaussian noise
exp_noise = SimulationExperiment(dynamics=model)
exp_noise.integration.duration = 500
exp_noise.integration.noise = Noise(
    **{"noise_type": "gaussian", "parameters": {"sigma": {"value": 0.01}}}
)
res_noise = exp_noise.run()

============================================================
STEP 1: Running simulation...
============================================================
  Simulation period: 500.0 ms, dt: 0.01220703125 ms
  Transient period: 0.0 ms
  Simulation complete.

============================================================
Experiment complete.
============================================================

============================================================
STEP 1: Running simulation...
============================================================
  Simulation period: 500.0 ms, dt: 0.01220703125 ms
  Transient period: 0.0 ms
  Simulation complete.

============================================================
Experiment complete.
============================================================
import matplotlib.pyplot as plt

fig, axes = plt.subplots(1, 2, figsize=(10, 3), sharey=True)
axes[0].plot(res_det.integration.time, res_det.integration.isel(variable=0).data.values, lw=0.5)
axes[0].set_title("Deterministic")
axes[1].plot(res_noise.integration.time, res_noise.integration.isel(variable=0).data.values, lw=0.5)
axes[1].set_title(
    f"With noise ({exp_noise.integration.noise.parameters['sigma'].name} =  {exp_noise.integration.noise.parameters['sigma'].value})"
)
for ax in axes:
    ax.set_xlabel("Time (ms)")
plt.tight_layout()
plt.show()

Noise Types

Type noise_type Description
Gaussian / White "gaussian" Independent samples at each time step
Ornstein-Uhlenbeck "ou" Temporally correlated (colored) noise

Ornstein-Uhlenbeck

integration:
    noise:
        noise_type: ou
        parameters:
            nsig: {value: 0.01}
            ntau: {value: 10.0}

The OU process has a time constant ntau controlling the autocorrelation.

YAML Specification

integration:
    method: heun
    step_size: 0.1
    duration: 5000
    noise:
        noise_type: gaussian
        parameters:
            nsig: {value: 0.015}

Key Parameters

Parameter Description
nsig Noise amplitude (\(\sigma\)). Diffusion coefficient \(D = \frac{1}{2}\sigma^2\)
ntau OU time constant (only for ou type)
Note

Stochastic integration uses the Heun method (stochastic Heun-Euler). Set method: heun for best accuracy with noise.

See Also